


留给华谊兄弟的时间不多了。

出品 | 首席财经观察 作者 | 松涛
曾几何时,华谊兄弟是内地影视圈当之无愧的“一哥”,一手捧红无数明星,市值一度逼近千亿。
如今,这家老牌影视巨头却走到了悬崖边缘。
王忠军、王忠磊被轮番限高,华谊兄弟净资产即将为负,账上现金一度只剩1900万,累计亏损超82亿,负债率高达87%,面临退市风险。
为了挽救将倾的大厦,王忠军以个人名义担保借钱,王忠磊跑去直播带货。
曾经的资本大鳄,如今被债务逼得四处救火。这不禁让人发问:华谊兄弟,还能撑得住吗?

华谊兄弟再次被限高
近日,据企查查工商信息显示,华谊兄弟传媒股份有限公司及法定代表人王忠军新增一则限制消费令,执行法院为北京市朝阳区人民法院。
案件信息显示,今年1月份,华谊兄弟就已经因此案被执行189万余元,申请人为北京泰睿飞克科技有限公司,所涉纠纷为一起广告合同纠纷。

图源:企查查
也就是说,因为一笔不足200万元的款项未能及时偿付,昔日的影视龙头被纳入了限制高消费名单。
值得注意的是,这并非华谊兄弟首次遭遇限制消费令。
回顾事件的起点,2025年12月10日,华谊兄弟传媒股份有限公司及其法定代表人王忠军首次被北京市朝阳区人民法院发布限制消费令,案由同样为广告合同纠纷,申请人同样是北京泰睿飞克科技有限公司。
案件流程信息显示,此前该公司已被强制执行1140万余元。
同日,华谊兄弟发布公告称,因部分回款未如约到位,造成暂时性流动资金紧张,导致阶段性债务未能如期偿还。
此外,据相关媒体披露,截至当日,华谊兄弟在金融机构的逾期债务合计已达5250万元,占2024年经审计净资产的10%以上。

图源:中新经纬
从那时起,华谊兄弟此前积累的财务压力开始逐步显现,市场信心大受影响。
距离首次限高发生仅两周左右,华谊兄弟及其创始人迎来了更严峻的挑战。
2025年12月下旬,华谊兄弟旗下两家核心子公司——华谊兄弟电影有限公司、华谊兄弟传媒股份有限公司,及其法定代表人王忠磊、王忠军,再度被北京市朝阳区人民法院限制高消费,涉及执行金额7473万余元。

图源:大河报
在数条限高接踵而至的同时,一系列连锁反应随之而来。
华谊兄弟公告显示,公司部分银行账户已被冻结,王氏兄弟所持公司股份已全部处于司法冻结状态。
作为公司曾经的第二大股东,阿里创投及其一致行动人马云也于12月17日减持股份,持股比例降至5%以下。

图源:华谊兄弟公告
这意味着,在市场信心动摇的同时,资本方对公司的信心也在逐渐减弱。
进入2026年,华谊兄弟的债务问题并未缓解,反而呈现扩散趋势。
今年2月份,华谊兄弟电影有限公司及其法定代表人王忠磊新增一则限制消费令,执行法院为东阳市人民法院。案件流程信息显示,此前公司已经因此案被执行599万余元。

图源:微博
彼时,公开信息显示,华谊兄弟在连续十二个月累计发生的诉讼、仲裁案件涉及金额合计约为1.11亿元。
从广告合同纠纷到数千万级的执行案件,再到子公司层面的新增案件,华谊兄弟的债务问题在范围和深度上持续扩大,这家影视龙头企业也正深陷财务困境。
根据华谊兄弟发布的财务数据,2025年前三季度,公司实现营业收入2.15亿元,同比下降46.08%;归母净利润为-1.14亿元,同比下降168.15%;扣非净利润为-1.63亿元,同比下降255.75%。
单看第三季度,华谊兄弟实现营收6259.56万元,同比下降31.61%;归母净利润为-3946.2万元,尽管同比亏损收窄41.27%,但仍未实现盈利。

图源:华谊兄弟公告
现金流状况同样不容乐观。
截至2025年三季度末,华谊兄弟逾期债务已达5250万元,账面现金仅剩1926.4万元,资产负债率高达87.69%,经营活动现金流净额已连续多年为负。
据统计,从2018年到2025年,华谊兄弟累计亏损额已达87亿元。这家曾经市值接近千亿的影视公司,如今正面临严峻的流动性压力。
随着公司陷入困境,创始人也难以置身事外。
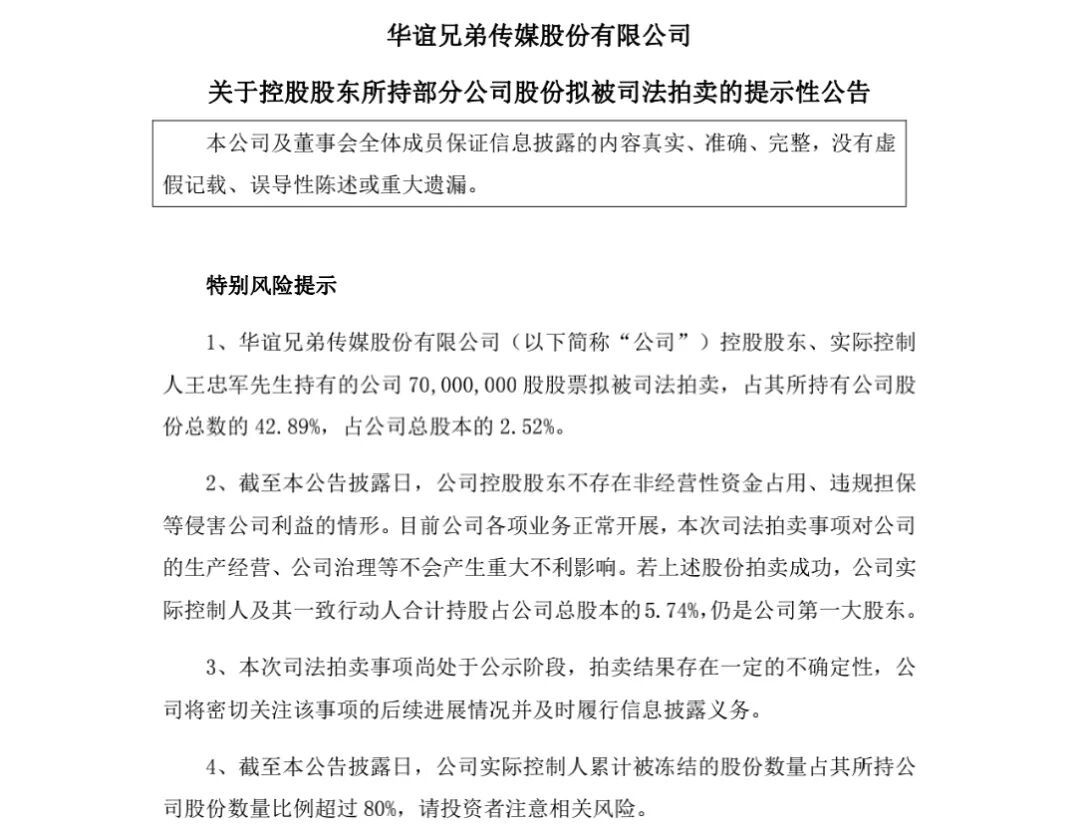
截至2026年2月9日最新公告披露日,王忠军、王忠磊作为一致行动人,其所持公司股份累计被冻结比例均为100%。二人合计持股2.293亿股,占公司总股本的8.26%,全部处于司法冻结状态。
公司曾在公告中提示,由于第一大股东持股比例偏低,可能存在控制权不稳定的风险。
与此同时,兄弟二人的股权多次被法院强制执行拍卖。仅2025年下半年以来,便有多轮拍卖记录。
2025年10月,王忠军持有的约225.93万股、王忠磊持有的15.69万股均成功拍出;同年12月,王忠军持有的约1.54亿股在经历流拍后,于二次拍卖中成交;2026年2月9日,华谊兄弟再次公告,王忠军持有的7000万股股票拟被司法拍卖。

图源:华谊兄弟公告
经过数轮拍卖,王忠军的持股比例已由11.43%下降至5.88%,兄弟二人合计持股比例由13.81%下降至8.26%。
截至2026年2月,王忠军累计被司法拍卖股份达2.26亿股,王忠磊累计被拍卖15.7万股。
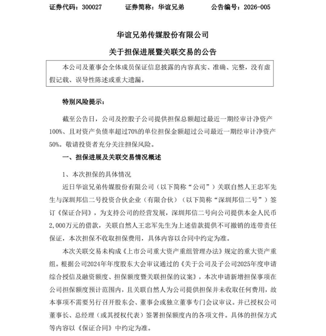
值得一提的是,面对持续的财务压力,王忠军、王中磊兄弟二人也在尝试采取措施应对。
2月11日,华谊兄弟公告称,一笔2000万元借款已到账,用于支持公司经营发展。
据了解,该笔借款由王忠军个人出面,与深圳邦信二号投资合伙企业签订保证合同,以个人名义提供不可撤销的连带责任保证,且未向公司收取任何担保费用。

图源:华谊兄弟公告
与此同时,王忠磊也开始尝试新的领域,与妻子王晓蓉提高了在社交平台的曝光率。
从1998年投资冯小刚电影《没完没了》起步,华谊兄弟曾占据国产商业电影的重要位置,出品过《集结号》《唐山大地震》《老炮儿》《前任攻略》等影片,在过去二十年间,与国产商业片的发展密不可分。
然而,如今限制消费令接连发布,股权拍卖持续进行,账面现金不足2000万元,两位创始人一位以个人名义为公司担保借款,一位尝试直播带货。
这家曾经的影视龙头企业,正面临着成立以来最为严峻的考验。

华谊兄弟面临退市风险
如今的华谊兄弟可谓是危机重重。除了被限高、面临沉重的债务危机之外,华谊兄弟还面临着退市风险。
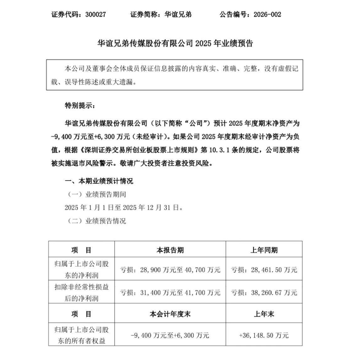
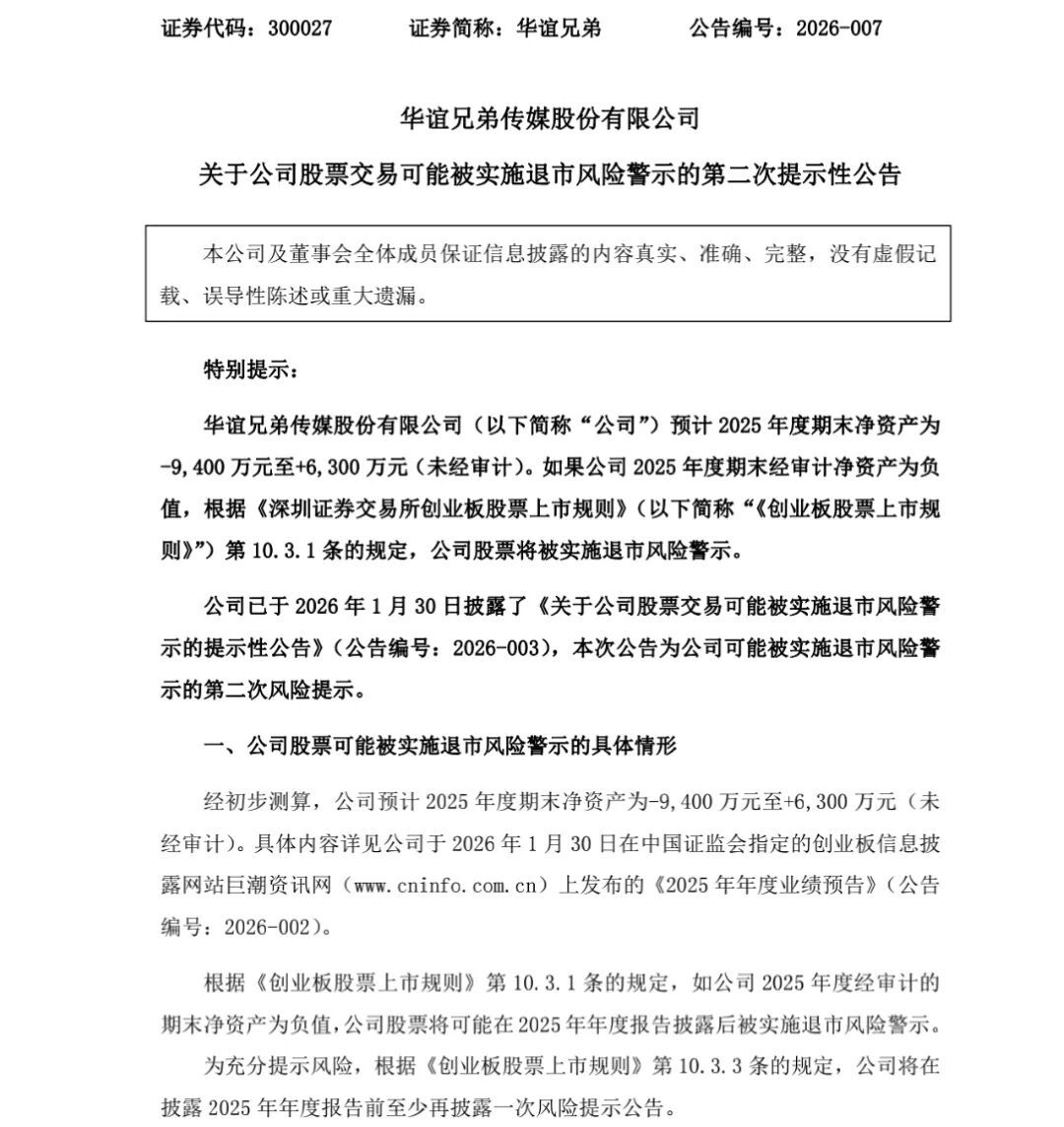
3月13日,华谊兄弟发布了一则关于股票交易可能被实施退市风险警示的第二次提示性公告。公告的核心内容只有一句话,却分量极重:经初步测算,公司预计2025年度期末净资产为-9400万元至6300万元(未经审计)。


图源:华谊兄弟公告
这是一个危险的临界值。
根据《深圳证券交易所创业板股票上市规则》第10.3.1条规定,如果上市公司经审计的年度净资产为负,其股票将被实施退市风险警示,也就是投资者俗称的“戴帽”。股票简称前会加上“*ST”,日涨跌幅限制相应调整为20%。
也就是说,如果最终年报确认净资产为负,华谊兄弟将从一家普通的创业板公司,正式进入退市风险警示序列。
按照安排,2025年年度报告的披露日期定在2026年4月29日。如果届时净资产为负,公司将在同一天发布退市风险警示公告,随后股票停牌一天,复牌后正式变更为“*ST华谊”。
值得注意的是,这已经是华谊兄弟第二次发布相关风险提示。根据监管要求,上市公司在年报披露前需至少发布两次退市风险提示公告。
换句话说,接下来的悬念,就看4月29日那一锤定音。
从被限高到面临退市风险,华谊兄弟的考验正在一步步升级。曾经手握顶级导演、明星资源和百亿市值的影视龙头,如今站在了生存与淘汰的交界线上。
年报进入倒计时,留给华谊兄弟的时间,不多了。
九融配资提示:文章来自网络,不代表本站观点。